Skip to content
Menu
NDPELS
Board Meetings
About Us
News
Contact Us
Resources
NDCC Chapter 43-19.1
NDAC Title 28
Introduction to Professional Practice
Manual of Practice for Land Surveying
Land Survey Monument Record Form
Licensee Services
Personal Licensees
Update Contact Information
License Renewal
Print Pocket Card
Inactive Status Request
Retiring Professionals
Name Changes
Commercial Licensees (CoCP)
Update Contact Information
Add/Remove Employees
License Renewal
Print Wall Certificate
Inactive Status Request
Name Changes
Online Services
Personal Account Dashboard
Commercial Account Dashboard
License Search
Online Reference From
Exams & License Verification
How to Verify Your ND Exams/License
Verification for ND Application
FE & PE Examination Info
Outreach
Programs
Student Information
Why Get Licensed
Board Meetings
About Us
News
Contact Us
License Search
Board Meetings
About Us
News
Contact Us
License Search
Search
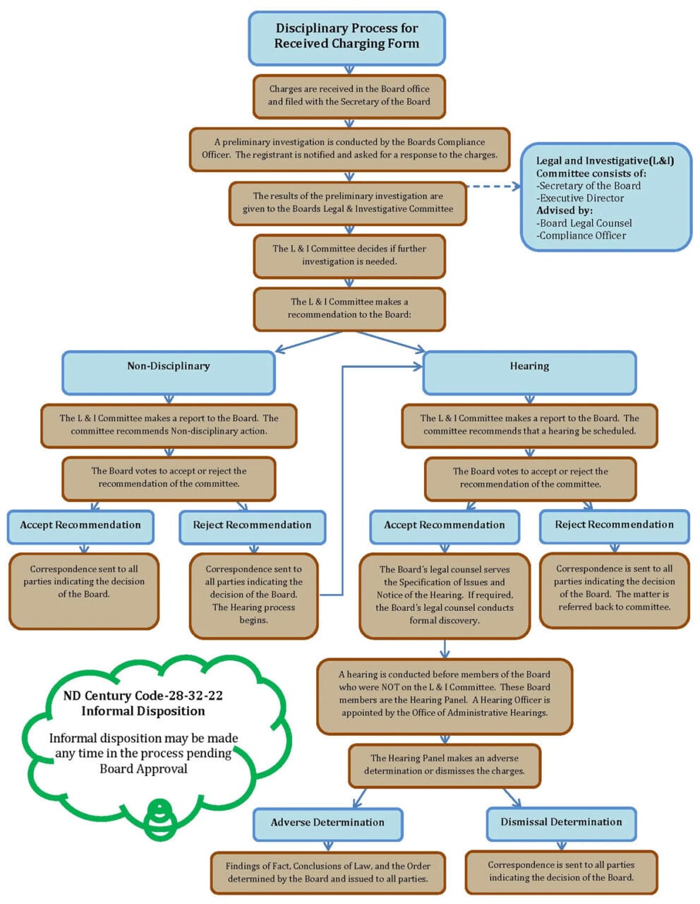
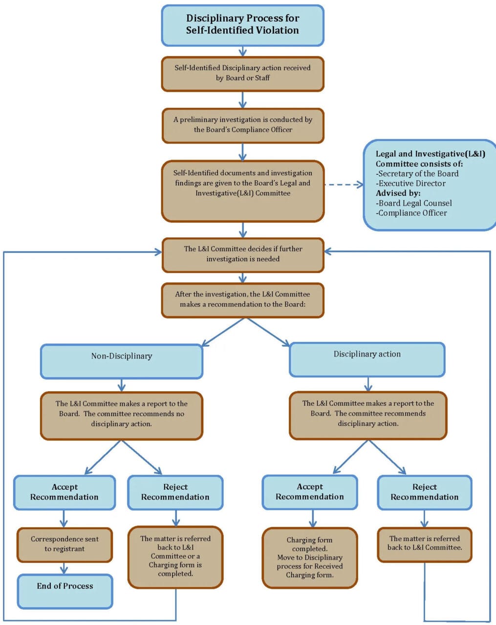
Disciplinary Process
Complaints
Disciplinary Process
File a Complaint
FAQs - Common Violations